江西南昌劳安证、劳安认证、劳安标志认证、LA认证服务专家
浏览次数:236次
- 产品规格:速度快服务质量好
- 发货地:浙江省温州乐清市乐成街道
关键词
劳安证,劳安认证,劳安标志认证,LA认证
详细说明
品牌科迅
服务等级1
服务地区浙江
服务类型服务
LA劳安标志认证申请流程大致可分为以下几步:
1、 提交资料申请(包括营业执照、技术文件、质量控制文件等)
2、 初审和受理(安标中心对申请材料进行初审,符合要求的,向申请单位发出受理通知书;不符合要求的补齐资料)
3、 技术审查(安标中心组织审查人员对申请产品的技术文件进行审查,并提出技术审查,审查合格的发现场评审通知)
4、 现场评审(审人员对申请单位的主体资格、技术力量、生产设备、检测检验设备和管理体系等条件进行现场评审,提出现场评审)
5、 产品检验(现场评审通过,评审人员按照特种劳动防护用品安全标志抽样有关要求抽封样品;申请单位应于封样之日起5日内将抽封的样品寄往受委托的安全生产检测检验机构进行检测)
6、 审核发证(安标中心收到产品检验报告、现场评审整改报告后,根据综合审查要求对申办产品进行审核,合格的就审批发证)
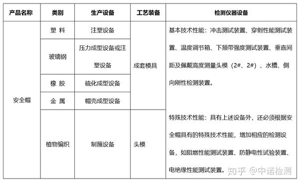
以安全帽为例,拥有生产能力的企业需要具备以下生产和检测设备:

如果没有生产能力的制造商要申请LA劳安认证,可以采用贴牌的方式来做,不过也需要有以下的检测检验设备来控制产品质量:

m.kexun2018.b2b168.com